接PCB制板的一些基础知识(二)https://www.pcbhunt.com/news/1146.html,下面接着讲PCB制板的基础知识。
十、时钟PCB走线设计的注意事项
布局
时钟晶体和相关电路应布置在PCB的中央位置并且要有良好的地层,而不是靠近I/O接口处。不可将时钟产生电路做成子卡或者子板的形式,必须做在单独的时钟板上或者承载板上。
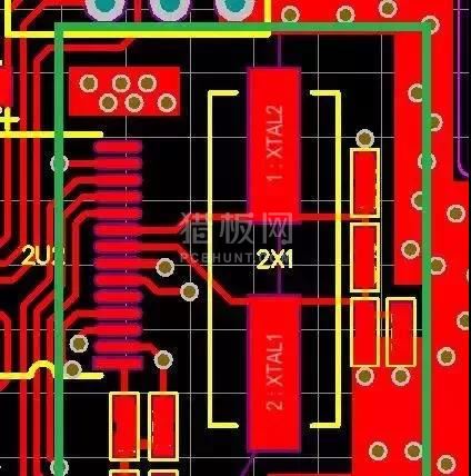
如下图所示,绿色框中部分下一层最好不要走线

在PCB时钟电路区域只布与时钟电路有关的器件,避免布设其他电路,晶体附近或者下面不要布其他信号线:在时钟发生电路、晶体下使用地平面,若其他信号穿过该平面,违反了映像平面功能,如果让信号穿越这个地平面的话,就会存在很小的地环路并影响地平面的连续性,这些地环路在高频时将会产生问题。
对于时钟晶体、时钟电路,可以采用屏蔽措施进行屏蔽处理;
若时钟外壳为金属,则PCB设计时一定要在晶体下方铺铜,并保证此部分与完整的地平面有良好的电气连接(通过多孔接地)。
时钟晶体下面铺地的好处:晶体振荡器内部的电路会产生射频电流,如果晶体是金属外壳封装的,直流电源脚是直流电压参考和晶体内部射频电流回路参考的依靠,通过地平面释放外壳被射频辐射产生的瞬态电流。总之,金属外壳是一个单端天线,最近的映像层、地平面层有时两层或者更多层做为射频电流对地的辐射耦合作用是足够的。晶体下铺地对散热也是有好处的。
时钟电路和晶体下铺地将提供一个映像平面,可以降低对相关晶体和时钟电路产生共模电流,从而降低射频辐射,地平面对差模射频电流同样有吸收作用,这个平面必须通过多点连接到完整的地平面上,并要求通过多个过孔,这样可以提供低的阻抗,为增强这个地平面的效果,时钟发生电路应该与这个地平面靠近。
SMT封装的晶体将比金属外壳的晶体有更多的射频能量辐射:因为表贴晶体大多是塑料封装,晶体内部的射频电流会向空间辐射并耦合到其他器件。
共用时钟走线
对快速上升沿信号及时钟信号采用辐射状拓扑连接好于采用单个公共驱动源的网络串接,每个走线应该根据其特性阻抗采取端接措施来布线。
时钟传输线要求及PCB分层
时钟走线原则:在紧邻时钟走线层安排完整的映像平面层,减小走线的长度并进行阻抗控制。
错误的跨层走线和阻抗不匹配会导致:
走线使用过孔和跳转导致映像回路的不完整性;
映像平面上由于器件信号管脚上电压随着信号的变化而变化产生的浪涌电压;
如果走线没有考虑3W原则的话,不同时钟信号会引起串扰;
时钟信号的布线
时钟线一定要走在多层PCB板的内层。并且一定要走带状线;如果要走在外层,只能走微带线。
走在内层能保证完整的映像平面,它可以提供一个低阻抗射频传输路径,并产生磁通量,以抵消它们的源传输线的磁通量,源和返回路径的距离越近,则消磁就越好。由于增强了消磁能力,高密PCB板的每个完整平面映像层可提供6-8dB的抑制。

时钟布多层板的好处:有一层或者多层可以专门用于完整的电源和地平面,可以设计成好的去藕系统,减小地环路的面积,降低了差模辐射,减小了EMI,减小了信号和电源返回路径的阻抗水平,可以保持全程走线阻抗的一致性,减小了邻近走线间的串扰等。
十一、PCB叠层设计
在设计多层PCB电路板之前,设计者需要首先根据电路的规模、电路板的尺寸和电磁兼容(EMC)的要求来确定所采用的电路板结构,也就是决定采用4层,6层,还是更多层数的电路板。确定层数之后,再确定内电层的放置位置以及如何在这些层上分布不同的信号。这就是多层PCB层叠结构的选择问题。层叠结构是影响PCB板EMC性能的一个重要因素,也是抑制电磁干扰的一个重要手段。本节将介绍多层PCB板层叠结构的相关内容。对于电源、地的层数以及信号层数确定后,它们之间的相对排布位置是每一个PCB工程师都不能回避的话题。
层的排布一般原则:
1、确定多层PCB板的层叠结构需要考虑较多的因素。从布线方面来说,层数越多越利于布线,但是制板成本和难度也会随之增加。对于生产厂家来说,层叠结构对称与否是PCB板制造时需要关注的焦点,所以层数的选择需要考虑各方面的需求,以达到最佳的平衡。对于有经验的设计人员来说,在完成元器件的预布局后,会对PCB的布线瓶颈处进行重点分析。结合其他EDA工具分析电路板的布线密度;再综合有特殊布线要求的信号线如差分线、敏感信号线等的数量和种类来确定信号层的层数;然后根据电源的种类、隔离和抗干扰的要求来确定内电层的数目。这样,整个电路板的板层数目就基本确定了。
2、元件面下面(第二层)为地平面,提供器件屏蔽层以及为顶层布线提供参考平面;敏感信号层应该与一个内电层相邻(内部电源/地层),利用内电层的大铜膜来为信号层提供屏蔽。电路中的高速信号传输层应该是信号中间层,并且夹在两个内电层之间。这样两个内电层的铜膜可以为高速信号传输提供电磁屏蔽,同时也能有效地将高速信号的辐射限制在两个内电层之间,不对外造成干扰。
3、所有信号层尽可能与地平面相邻;
4、尽量避免两信号层直接相邻;相邻的信号层之间容易引入串扰,从而导致电路功能失效。在两信号层之间加入地平面可以有效地避免串扰。5、主电源尽可能与其对应地相邻;
6、兼顾层压结构对称。
7、对于母板的层排布,现有母板很难控制平行长距离布线,对于板级工作频率在50MHZ以上的(50MHZ以下的情况可参照,适当放宽),建议排布原则:
元件面、焊接面为完整的地平面(屏蔽);
无相邻平行布线层;
所有信号层尽可能与地平面相邻;
关键信号与地层相邻,不跨分割区。
注:具体PCB的层的设置时,要对以上原则进行灵活掌握,在领会以上原则的基础上,根据实际单板的需求,如:是否需要一关键布线层、电源、地平面的分割情况等,确定层的排布,切忌生搬硬套,或抠住一点不放。
8、多个接地的内电层可以有效地降低接地阻抗。例如,A信号层和B信号层采用各自单独的地平面,可以有效地降低共模干扰。