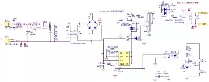
反激电源整体原理图如图1所示。

图1
开关电源从市电火线L和零线N进来后,有一个电流较大的保险管,如图1所示。这是因为板子上有其他市电交流负载,如交流电机等,当负载电流过大时,保护电路。该保险管电流参数需要根据实际负载功率计算选择。
保险管后有一个压敏电阻(如图2所示),用于抑制浪涌和瞬时尖峰电压,当其两端电压高于其阈值时,压敏电阻值迅速下降,从而流过大电流,保护后级电路。
在压敏电阻后又有一个电流较小的保险管(如图2所示),这才是真正针对板子开关电源的过流保护,防止电源电流过大,保护电路。
保险管后的NTC电阻(如图2所示),用于抑制开机时的浪涌电流,因为刚开机时,NTC温度较低,电阻值很大,抑制电流过大;当在电流作用下,NTC电阻温度升高,电阻值下降到很小,不影响正常工作电流。
安规X电容(如图2所示)用于滤除市电的差模干扰,其后的3个电阻主要用于给X电容放电,以符合安规要求,防止在切断市电输入时,人手触摸到金属端子有触电感。使用多个电阻的原因是分散承受电压和功率。
共模电感(如图2所示)用于滤除共模干扰电流。

图2
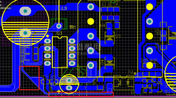
输入电容EC1在行业上有个3uF/W的通用原则,但需要注意的是该功率是输入功率而非输出功率,假设输出功率12W,效率为80%,则输入功率为15W,则输入电容至少为45uF,如图8所示。由于反激电源演变自Buck-Boost,其输入回路和输出回路均是电流不连续路径,因此均要控制回路面积越小越好。输入电容EC1要靠近电源芯片,如图3所示。同理,输出整流二极管和输出电容也应该靠近变压器。

图3
RCD钳位电路用于吸收开关管关断时的Vds高压,防止损坏MOS管(电源芯片)。Layout时需将电容靠近变压器,电阻次之,如图4所示。

图4
光耦用于反馈输出电压,并进行隔离,II型补充设计原理图参考上述的文章,在此不再赘述。光耦反馈回路的初级GND最好不要和大电流路径的初级GND共用,以免受到干扰影响导致输出电压波动,因此采用单独拉一根GND地线到EC1的公共地,形成单点接地,如图5所示。

图5
并联于输出整流二极管两侧的RC阻容吸收回路,用于抑制二极管在高频通断情况下产生的EMI,因为二极管在导通瞬间会产生电压尖峰(电场),在关断瞬间会产生电压尖峰和电流尖峰(磁场)。
输出电容EC2和EC3要注意均流设计,如图6所示,两个电容的电流路径是基本等长的,以避免某个电容因过流而提前失效。

图6
输出电压反馈节点需要从末端电容取出,以提高电压稳定精度,如图7所示。

图7

图8