一、PCB的由来
印制电路板又称印刷电路板、印刷线路板,简称印制板,英文简称PCB(Printed Circuit Board)或PWB(Printed Wiring Board)。它以绝缘板为基材,切成一定尺寸,其上至少附有一个导电图形,并布有孔(如元件孔、紧固孔、金属化孔等),用以安装电子元器件并实现电子元器件之间的相互连接。作为现代电子产品的基本部件之一,印制板广泛应用于各类电子产品中,小到电子手表、计算器,大到计算机、通信电子设备、军用/航天系统等,只要有电子元器件,就离不开印制电路板。
印制电路板的创造者是奥地利人保罗·爱斯勒(Paul Eisler)。1936年,他首先在收音机里采用了印制电路板。1943年,美国人将该技术运用于军用收音机。1948年,美国正式认可此发明并用于商业用途。自20世纪50年代中期起,印制电路板才开始被广泛运用。
印制电路板具有导电线路和绝缘底板的双重作用。它可以实现电路中各个元器件的电气连接,代替复杂的布线,减少接线量,简化电子产品的装配、焊接和调试工作;同时能够缩小整机体积,降低产品成本,提高产品的质量和可靠性。
在PCB出现之前,电子元器件之间的互连都是依托导线直接连接完成的,如图1所示,而如今,导线仅用于试验电路中,印制电路板在电子工业中已占据了绝对控制的地位。

图1
二、PCB工艺选型的目的
随着电子技术的发展,印制电路板从单面板逐步发展为双面板、多层板、挠性板和刚-挠结合板,制造加工技术上不断向高精度、高密度、细孔径、细导线、小间距、高可靠、多层化、轻量化、薄型化方向发展,印制电路板加工的技术含量越来越高,技术难度也越来越大,印制电路板性能和质量开始成为影响电子产品的性能、质量和可靠性的重要因素。
常见PCB种类如图2所示。

图2
事实上,印制电路板的性能和质量与印制电路板的结构类型、选用基材、加工工艺有关,不同类型(刚性和挠性)、不同的结构(单面、双面、多层)、不同的基材的性能指标是不同的。因此,印制电路板工艺选型的目的就是根据电子产品的性能和质量需求,结合后续的组装工艺制程,确定印制电路板的各种指标及参数,以保证电子产品的性能和质量。
三、电子装联常用PCB分类及简介
根据结构形式、性能等级、材料、用途的不同,PCB可有多种分类方式,下面进行简要介绍。
3.1 按结构形式分类
印制电路板按结构形式可以分为以下4种基本类型。
(1)单面板
单面板是指印制板上仅一面有导电图形。这种结构形式的印制板,元器件集中在其中一面,导线则集中在另一面上。因为导线只出现在其中一面上,所以这种PCB叫作单面板(Single-sided)。
单面板在设计线路上有许多严格的限制(因为只有一面,布线间不能交叉,必须绕独自的路径),现在已经很少使用。
单面板实物图如图3所示。

图3
(2)双面板
双面板是指印制板上双面都有导电图形。这种结构形式的印制板两面都有导线,在双面导线之间通过金属导孔(via)进行互连。双面板的布线面积比单面板大了一倍,双面板解决了单面板中布线交错的难点(可以通过导孔通到另一面),适用于更加复杂的电路。
双面板实物图如图4所示。

图4
(3)多层板
多层板是指印制板至少有4层或4层以上互相连接的导电图形层,层间用绝缘材料相隔,经黏合热压后形成。多层印制板的采用是为了进一步增加有效的布线面积,通常采用一块双面板作内层、两块单面板作外层或两块双面板作内层、两块单面板作外层,通过定位系统及绝缘黏结材料互连在一起,且导电图形按设计要求进行互连。值得注意的是,板子的层数并不代表有几层独立的布线层,因为在特殊情况下会加入空层来控制板厚,通常层数都是偶数,并且包含最外侧的两层。目前,常见的台式计算主板多为4~8层的结构,某些大型的超级计算机主板可达40层以上,另外,理论上,多层板可以做到近100层。
多层板实物图如图5所示。

图5
(4)挠性印制板
挠性印制板即挠性印制电路板(Flexible Printed Circuit Board,FPC),又称为柔性印制电路板或软性印制电路板。根据IPC的定义,挠性印制板是指以印制的方式,在挠性基材上面进行线路图形的设计和制作的产品。与刚性印制板相比,挠性印制板具有高度挠曲性,可自由弯曲、卷绕、扭转、折叠,可立体配线,可依照空间布局要求任意安排、改变形状,并在三维空间内任意移动和伸缩,可达到组件装配和导线连接一体化的效果,是电子产品向高密度、小型化、轻量化、薄型化、高可靠性方向发展的重要基础支持。
挠性印制板还具有优良的电性能,耐高温,耐燃,化学性质稳定,安定性好,它的使用为电路设计及整机装配提供了极大方便。目前挠性印制板已广泛应用于电子产品,特别是高档电子产品中,如笔记本电脑、智能手机、军事仪器设备、汽车仪表电路、照相机等。挠性印制板的最大缺点是其机械刚度不够,但通过使用增强材料或采用软硬结合的刚-挠板设计,可以较好地解决其承载能力不强的问题,挠性印制板未来应用的范围和发展前景将越来越好。
刚-挠板实物图如图6所示。

图6
3.2 按性能等级分类
印制板按性能等级可分为以下三级。
(1)1级——普通电子产品
1级PCB主要用于消费类电子产品,如某些计算机产品及其外围设备等。对于此类PCB,外观上没有严格要求,只要具有完整的电路功能,能满足使用要求即可。
(2)2级——服务类电子产品
2级PCB主要用于服务类电子产品,包括计算机、通信设备、复杂的商用电子设备、仪器、仪表及一些对用途要求并不非常苛刻的产品。这类产品要求有较长的寿命,对不间断工作有要求,但工作环境并不恶劣。对于此类PCB,允许外观不够完美,但性能应完好,且有一定的可靠性。
(3)3级——高可靠性产品
3级PCB主要用于高可靠性产品,包括持续性能要求严格的设备、不允许有停机时间的设备和用于精密武器和生命支持的设备等。该类产品不但要求功能完整,还要求能随时、不间断地正常工作,需要具有很强的环境适应性、高度的保险性和可靠性。对于此类PCB,从设计到产品验收都应有严格的质量保证措施,必要时还应做一些可靠性试验。
3.3 按材料分类
印制板按所用材料不同,可分为有机树脂材料和无机材料两大类。
印制板的详细材料分类如表1所示。

表1
3.4 按用途分类
印制板还可按用途进行分类,因为用于某类产品的印制板,可能在层数、基材和结构形式上的要求是不同的,最终产品应是多种分类形式的组合。例如大类为刚性板、挠性板,再分为单面板、双面板、多层板,细分为酚醛纸基单面板、环氧玻璃布双面板、环氧玻璃布多层板等。
按用途对印制板进行分类,如表2所示。

表2
四、PCB生产工艺简介
印制板自出现以来得到了广泛应用,在现代电子产品中占据不可替代的重要地位。印制板制造工艺技术也得到了不断发展,不同类型、不同等级要求的印制板,其制造工艺是不同的。目前,电子产品使用最广泛的是多层覆铜板,此外,在高档电子产品中,刚-挠板得到了很好的应用,是未来印制板发展的主要方向之一。下面对PCB的制造工艺进行简要介绍,包括典型生产工序和生产工艺两部分。
4.1 生产工序
(1)开料
●目的:根据工程资料MI的要求,将符合要求的大张板材裁切成小块生产板件,直至成为符合客户要求的小块板料。
●流程:大板材→按MI要求切板→锔板→啤圆角磨边→出板。
(2)钻孔
●目的:根据工程资料要求,在所开符合要求尺寸的板上的相应位置处钻出所求的孔径。
●流程:叠板销钉→上板→钻孔→下板→检查修理。
(3)沉铜
●目的:利用化学方法在绝缘孔壁上沉积上一层薄铜。
●流程:粗磨→挂板→沉铜自动线→下板→浸稀H2SO4→加厚铜。
(4)图形转移
●目的:将生产菲林上的图形转移到板上。
●流程1(蓝油流程):磨板→印第一面→烘干→印第二面→烘干→曝光→冲影→检查。
●流程2(干膜流程):磨板→压膜→静置→对位→曝光→静置→冲影→检查。
(5)图形电镀
●目的:在线路图形裸露的铜皮上或孔壁上电镀一层达到要求厚度的铜层与要求厚度的金镍或锡层。
●流程:上板→除油→水洗二次→微蚀→水洗→酸洗→镀铜→水洗→浸酸→镀锡→水洗→下板。
(6)褪膜
●目的:用NaOH溶液退去抗电镀覆盖膜层,使非线路铜层裸露出来。
●流程:水膜(插架→浸碱→冲洗→擦洗→过机);干膜(放板→过机)。
(7)蚀刻
●目的:利用化学反应法将非线路部位的铜层腐蚀掉。
●流程:(略)。
(8)绿油
●目的:将绿油菲林的图形转移到板上,起到保护线路和阻止焊接零件时线路上锡的作用。
●流程:磨板→印感光绿油→锔板→曝光→冲影→磨板→印第一面→烘板→印第二面→烘板。
(9)印字
●目的:提供一种便于辨认的标记。
●流程:绿油终锔后→冷却静置→调网→印字符→后锔。
(10)焊盘镀层
●目的:通过表面处理工艺在焊盘上镀上一层要求厚度的可焊性镀层,使之具有更好的可焊性和电性能。
●镀金流程:上板→除油→水洗两次→微蚀→水洗两次→酸洗→镀铜→水洗→镀镍→水洗→镀金。
●镀锡流程:微蚀→风干→预热→松香涂覆→焊锡涂覆→热风平整→风冷→洗涤风干。
(11)成型
●目的:通过模具冲压出或通过数控锣机锣出客户所需要的形状。成型的方法有机锣、啤板、手锣、手切。
●说明:数据锣机板与啤板的精确度较高,手锣其次,手切板精确度最低且只能做一些简单的外形。
(12)测试
●目的:通过电子100%测试,检测目视不易发现的开路、短路等影响功能的缺陷。
●流程:上模→放板→测试→FQC目检→修理→返测试→REJ→报废。
(13)终检
●目的:100%目检板件外观缺陷,并对轻微缺陷进行修理,避免有问题及缺陷板件流出。
●流程:来料→查看资料→目检→FQA抽查→包装→处理→检查。
4.2 生产工艺
印制板生产是一个高度专业化和规模化的生产过程,生产工序相对固化,只是在印制板的结构设计、材料选择和表面涂覆工艺方面略有差别。以下是几种典型的印制板生产工艺。
(1)热风整平单面板生产流程(如图7所示)

图7
(2)热风整平双面板生产流程(如图8所示)

图8
(3)化学沉金多层板生产流程(如图9所示)

图9
(4)化学镀金+金手指多层板生产流程(如图10所示)

图10
五、PCB表面处理工艺简介
PCB表面处理最基本的目的是保证良好的可焊性或电性能。由于铜在空气中很容易被氧化,而铜的氧化层对焊接有很大的影响,如果铜层被氧化则很容易造成假焊、虚焊,严重时会造成焊盘与元器件无法焊接,虽然可以采用强助焊剂除去大多数铜的氧化物,但强助焊剂本身的残留也会给产品带来腐蚀。因此业内普遍的处理方式是在PCB生产制造时增加一道工序,即在焊盘表面涂覆(镀)上一层物质,保护焊盘不被氧化。
目前国内的PCB表面处理工艺有:喷锡(Hot Air Solder Leveling,HASL热风整平)、OSP(防氧化)、全板镀镍金、沉金、沉锡、沉银、化学镍钯金、电镀硬金,某些特殊应用场合还会有一些特殊的PCB表面处理工艺。下面进行简要介绍。
(1)热风整平(喷锡)
热风整平又名热风焊料整平(俗称喷锡),它是在PCB表面涂覆熔融锡(铅)焊料并用加热压缩空气整(吹)平的工艺,以形成一层既抗铜氧化又可提供良好的可焊性的镀层。热风整平时焊料和铜在结合处形成铜锡金属间化合物。PCB进行热风整平时要沉在熔融的焊料中,风刀在焊料凝固之前吹平液态的焊料,风刀能够将铜面上焊料的弯月状最小化并阻止焊料桥接。热风整平分为垂直式和水平式两种,一般认为水平式较好,其镀层比较均匀,且便于实现自动化生产。
① HASL工艺的优点是:价格较低,焊接性能佳。
② HASL工艺的缺点是:不适合用来焊接细间隙的引脚及过小的元器件,因为喷锡板的表面平整度较差,且在后续组装过程中容易产生锡珠(solder bead),对细间隙引脚(fine pitch)元器件较易造成短路。
(2)有机可焊性保护剂(OSP)工艺
有机可焊性保护剂工艺是PCB铜箔表面处理的符合RoHS指令要求的一种工艺。世界范围内,目前有25%~30%的PCB使用OSP工艺,且该比例还在持续上升。OSP工艺可以用在低技术含量的PCB上,也可以用在高技术含量的PCB上,如单面电视机用PCB、高密度芯片封装用PCB。对于含BGA器件的PCB,OSP应用也较多。事实上,对于没有表面连接功能性要求或储存期限定的应用场合,OSP工艺将是最理想的表面处理工艺。
① OSP工艺的优点是:制程简单,表面非常平整,适合无铅焊接和SMT。
② OSP工艺的缺点是:焊接时需要氮气,且回流焊次数受限(多次焊接会导致膜被破坏,2次没有问题),不适合压接技术,不适合返修且存储条件要求高。
(3)全板镀镍金
全板镀镍金是在PCB表面导体上先镀一层镍再镀一层金,镀镍主要是为了防止金和铜间的扩散。目前电镀镍金主要有两类:镀软金(纯金,表面看起来不亮)和镀硬金(表面平滑且坚硬,耐磨,含有钴等其他元素,表面看起来较光亮)。软金主要用于芯片封装时打金线,硬金主要用在非焊接处的电性互连。
① 镀金工艺的优点是:较长的存储时间(>12个月),适合接触开关设计和金线邦定,适合电测试。
② 镀金工艺的缺点是:较高的成本,金比较厚且金层厚度一致性差,焊接过程中,可能因金太厚而导致焊点脆化,影响强度。
(4)化学镀镍/浸金(ENIG)
化学镀镍/浸金也叫沉金,是在铜面上包裹一层厚厚的、电性良好的镍合金,这可以长期保护PCB。ENIG具有其他表面处理工艺所不具备的对环境的忍耐性,此外沉金也可以阻止铜的溶解,这将有益于无铅组装。
① ENIG工艺的优点是:不易氧化,可长时间存放,表面平整,适合用于焊接细间隙引脚及焊点较小的元器件,可耐受多次回流焊,适合返修,适合用作COB(Chip On Board)打线的基材。
② ENIG工艺的缺点是:成本较高,焊接强度较差,容易产生黑盘问题,镍层会随时间逐渐氧化,长期可靠性不良。
(5)其他表面处理工艺
其他表面处理工艺还包括沉锡工艺、沉银工艺、化学镍钯金和电镀硬金等。
① 沉锡工艺:由于与焊料的良好兼容性,使其具有良好的可焊性,同时其平整度优良,适合无铅焊接和压接;缺点是不耐存储。焊接过程最好有N2保护,且容易产生“锡须”。
② 沉银工艺:介于有机涂覆和化学镀镍/沉金之间,工艺比较简单,即使暴露在热、湿和有污染的环境中,银仍然能够保持良好的可焊性;缺点是不具备化学镀镍/沉金所具有的好的物理强度,存储条件要求高,易污染,易氧化,同时焊接强度不好,易出现微空洞问题。
③ 化学镍钯金:较沉金在镍和金之间多了一层钯,从而具有更好的抗腐蚀性,抵抗环境攻击性强,适合长时间存储,适用于无铅焊接、厚板和开关接触设计等。
④ 电镀硬金:常用于对耐磨性能要求高的电连接器“接触对”中。
六、PCB工艺选型要求
6.1 基材选择
印制板的基材直接影响印制板的基本性能、制造工艺和成本,选用时应进行综合考虑。除应满足电子产品电气性能、机械性能的要求外,还应同时考虑印制板在后续组装生产中的性能要求,即能否经受住电子产品装联整个工艺过程(包括回流焊、波峰焊、压接、返修、清洗、三防涂覆等工序)中的热应力和机械应力考验,特别是波峰焊和回流焊过程的热冲击对基材的考验最大。
不同基材的性能和成本差异较大,选用时应结合产品的性能特点进行选择,以满足要求为原则,切勿盲目追求高性能、高价格。一般通信类产品印制板应满足2级以上要求,高可靠产品应满足3级要求,SMT印制板应选择高Tg(玻璃化转变温度)的材料,至少要高于印制板的工作温度(140℃),同时应选择耐热性能好的材料(260℃,保持50s)。目前电子产品中广泛使用的是以减成法(铜箔蚀刻法)制造印制板时所采用的覆铜箔层压板(简称覆铜板),它也是目前国内外使用量最大的印制板基材。
PCB基材选用要素及说明如表3所示。

表3
6.2 厚度选择
印制板的厚度应满足产品对其机械强度的要求,此外,还应根据其外形尺寸、层数、所安装元器件的质量、安装方式等进行综合考虑。
① 一般优选标准厚度的基材,慎选非标基材,对于非标基材的选择,要经过严格评估和验证。印制板的标准厚度为0.70mm、0.80mm、0.95mm、1.0mm、1.27mm、1.50mm、1.60mm、2.0mm、2.4mm、3.0mm、3.2mm、3.5mm、4.0mm、6.4mm。
② 在能满足安全使用的前提下,优选厚度较薄的基材,以减轻产品质量和降低成本。
③ 当安装的元器件质量较大或振动负荷较强时,应采取缩小印制板尺寸、加固或增加支撑点等措施避免印制板变形。
④ 板面较大或无法加固、支撑时,应适当增加板厚,在不考虑其他影响因素的情况下,把宽厚比控制在150以下最为理想。
⑤ 对于有印制插头的印制板,应根据与连接器匹配的要求确定板的厚度和公差,过厚的板会造成插拔困难;过薄的板会引起接触不良。
⑥ 对于有VPX等压接连接器的印制板,厚度和焊盘孔设计应严格遵照连接器使用要求执行。
⑦ 对于挠性板,当使用附加镀(涂)覆层、覆盖层或胶黏剂时,板的总厚度会大于挠性覆铜箔基材的厚度,因此对其尺寸公差要求应尽可能宽松。
常见PCB板材厚度及选择,如表4所示。

表4
常见板材铜箔厚度及选择如表5所示。

表5
6.3 镀层选择
印制板镀层应根据产品的性能要求和成本控制要求进行选择,还应考虑焊盘表面处理工艺的成熟度、稳定性、环境适应性和所安装元器件的机械承载要求。
① 热风整平工艺对于控制镀层的厚度和焊盘图形较为困难,不推荐使用在含有0.4mm细间距元器件和1.0mm间距以下BGA的PCB中,原因是细间距元器件对焊盘平整度要求较高,而热风整平工艺的热冲击可能会导致PCB翘曲。
② 对于有压接型电连接器的产品、需要回流或返修的产品及工艺制程中不能提供氮气保护的情况,都不推荐选用有机保护层OSP。
③ 对于需要较高焊接强度的高可靠性产品,限制使用沉金镀层和沉银镀层。
④ 对于需要电测的产品,限制使用沉银镀层、沉锡镀层和OSP镀层。
⑤ 对于有金线邦定的产品,优选热风整平镀层、全板镀镍金镀层和化学镍钯金镀层。
6.4 结构/层数选择
印制板的结构和层数选择应以满足产品性能要求为前提,还应综合考虑产品的布线密度要求、整机给予印制板的空间尺寸和电气性能要求等。
① 印制板的结构主要根据产品的结构形式、空间大小和互连要求选择。
② 从可靠性和可制造性的角度考虑,优先选择单面板、双面板设计,其次是多层板。
③ 多层板设计中,优先考虑四层板、六层板的设计。
④ 若采用双面板时布线密度很大,则建议采用布线密度较小的多层板。
⑤ 从电磁兼容性角度考虑,当时钟电路的频率超过5MHz或上升时间小于5ns时,优先选择多层板(即5/5规则)。
6.5 外形及尺寸选择
印制板的外形及尺寸应根据其在整机中的安装尺寸和布线密度要求选择,并应综合考虑机械强度、设备要求和美观性等。
① 在满足整机空间布局要求的前提下,外形力求简单,一般为长宽比例不太悬殊的长方形,最佳长宽比参考为3∶2或4∶3,也允许有圆形和其他异形。
② 对于长宽比例较大或面积较大的印制板,容易产生翘曲变形,需要增加板的厚度或采取增加支撑点和边框加固等措施。
③ PCB的外形优选矩形的(四角为R=1~2mm,圆角更好,但不做严格要求)。偏离这种形状会引起PCB传送不稳、插件时翻板和波峰焊时熔融焊料溅起等问题。
④ 对于不规则形状的印制板,设计时应考虑采用工艺拼板的方式将其转换为矩形,特别是角部缺口一定要补齐。
⑤ 印制板的结构尺寸(包括外形与孔位)应与电控盒的机械结构设计完全匹配。螺丝孔半径2.5mm内不能有铜箔(除要求接地外)及元器件(或按结构图要求)。
⑥ 印制板的最大尺寸范围:不应超过设备极限尺寸,一般情况下,用于SMT的PCB应小于460mm×460mm,用于波峰焊的PCB应小于508mm(使用托盘的情况下,则不能超过450mm)。
⑦ 印制板的最小尺寸范围:应考虑便于生产的原则,一般情况下,当PCB长边尺寸小于125mm、短边小于100mm时,应通过拼板转换为理想尺寸,以便插件和焊接。
⑧ 当印制板边缘5mm范围内必须有电路图形或焊盘时,应设计工艺夹持边,工艺夹持边内不应有焊盘图形,其宽度一般取3.8~10mm。
⑨ 对于需要进行测试的印制板,应留有测试工装的定位孔,定位孔与板边缘至少有2mm以上的间距,保证针床、测试工装等的方便使用。
6.6 平整度要求
根据电子产品规模化高效生产的需要,现代电子组装越来越依赖自动化生产设备,自动化生产对印制板表面的平整度也提出了更高的要求。印制板平整度不良主要表现为翘曲,通常包含弓曲和扭曲两种变形。翘曲对组装的合格率和可靠性的影响很大,容易引发组装过程中的引脚偏移、虚焊等问题。翘曲产生的内应力容易导致焊点开裂、失效,有时甚至会损坏生产设备,因此印制板的翘曲问题引起了电子组装厂商的广泛重视。
造成印制板翘曲的因素很多,有材料本身的质量问题、材料选用问题、单板叠层设计问题,也有工艺制程问题等。IPC给出了印制板翘曲度的可接受标准:用于表面贴装的印制板允许最大翘曲和扭曲为0.75%,其他各种板子允许1.5%。
实际生产中,目前国内外电子装配厂许可的印制板翘曲度标准一般为0.7%~0.75%,部分电子厂甚至提高到了0.3%;用于波峰焊的印制板对平整度的要求一般为翘曲度小于0.5mm,如果大于0.5mm则应进行整平处理。对于板厚在1.6mm以下的印制板,翘曲度还应更小。
6.7 尺寸公差要求
印制板应满足设计图纸规定的尺寸要求,但由于制造不准确或出于满足结构配合的要求,实际制造中会存在尺寸公差,加工PCB时应严格将其控制在公差允许范围内,避免影响后续装配和焊接。
(1)外形尺寸公差
外形尺寸涉及焊接和装配问题,现代电子产品设计布局越来越精密,对产品外形尺寸精度的要求越来越高,但受制于设备能力,目前PCB工厂公差控制能力并不能完全适应产品对公差的严格需求,因此在产品结构设计时应充分了解PCB工厂的实际加工能力。
目前,主流板厂印制板外形尺寸极限偏差如表6所示。

表6
(2)厚度尺寸公差
PCB厚度受制于基板材料本身公差、工厂加工能力、产品设计残铜率、材料胀缩等多种因素,很难精确控制,因此在产品结构布局时更应充分考虑到板厂公差能力,预留足够的设计余量。
目前,主流板厂多层板厚度尺寸极限偏差(成品板)如表7所示。

表7
注:成品板厚度=基材厚度+铜材厚度+表面镀层厚度+阻焊层厚度。
(3)孔径尺寸公差
PCB孔径尺寸公差主要影响插件的安装。由于PCB的高集成度要求,各种高密度插接元器件开始应用在单板上,给PCB孔径公差控制提出了更加严格的要求。在PCB设计时应密切关注PCB厂家控制孔径公差的能力,避免出现后续组装问题。
目前,主流板厂印制板厚度尺寸极限偏差(成品板)如表8所示。

表8
七、PCB验收要求
7.1 验收标准
PCB的性能、质量和可靠性对电子产品的质量和可靠性有重要影响,所以印制板的性能、质量和验收受到国内外电子行业的广泛关注。
PCB是国内外标准化程度较高的产品之一。从PCB设计、使用的基材到PCB产品和验收方法都有国际统一的系列标准和不同国家的国家/行业标准。
国外主要标准有:国际电工委员会(IEC)249和326系列标准;美国IPC-4001系列标准、IPC 6010系列标准、IPC TM 650标准及军标MIL系列标准;日本JPCA 5010系列标准;英国的BS 9760系列标准等。
我国有关印制板的标准分为国标、国家军用标准和行业标准三个系列,国标主要有:GB 4721~4725等系列的材料标准;GB 4588系列的产品和设计有关标准;GB 4677系列的试验方法标准。国家军用标准主要有:GJB 362A(总规范)和GJB 2424(基材)系列标准。行业标准主要有:SJ系列标准(电子行业)和QJ系列标准(航天行业)等。
我国PCB主要引用标准如表9所示。
表9
对上述标准说明如下:
① 国标GB 4588系列标准中规定了印制板各项性能和要求,但是没有质量保证要求。
② IPC标准系列配套性好,适用性强。我国的PCB标准制订工作正在向这方面努力。
③ 在IPC的印制板验收标准中,IPC-A-600F以验收要求的图解说明为主,图文并茂,技术要求直观,主要说明了能直接观察到的或通过放大和显微剖切能观察到的印制板内部和外部质量状况,但是没有通过其他方法测量的技术要求和质量保证条款。
④ IPC-6011系列标准对印制板的各项技术要求全面,也有质量保证条款。
7.2 检验内容和可接受条件
PCB的性能要求主要包括外观、尺寸、物理性能、电气性能、化学性能等。其性能和技术要求与结构类型、选用的基材范围有关。
PCB的性能按使用范围可分为普通电子产品、专用服务电子产品、高可靠性产品三个等级。三个等级反映了产品在复杂性、功能性要求程度和试验、检验频度上的依次递增。
不同性能等级产品的验收要求和可靠程度有所区别。其中不同级别的印制板,有些性能要求是相同的,有些性能的严格程度及精度、公差和可靠性程度要求不同。
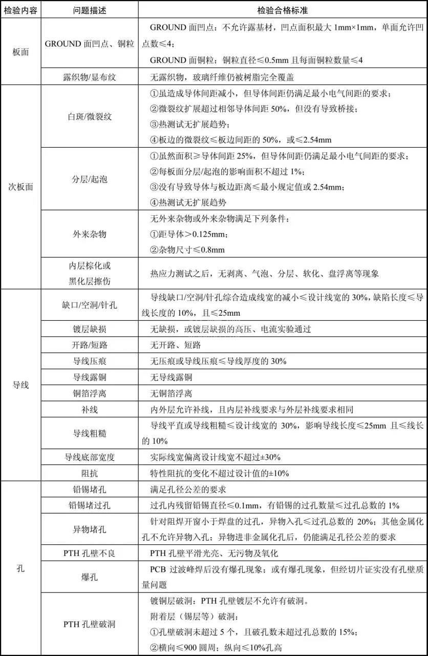
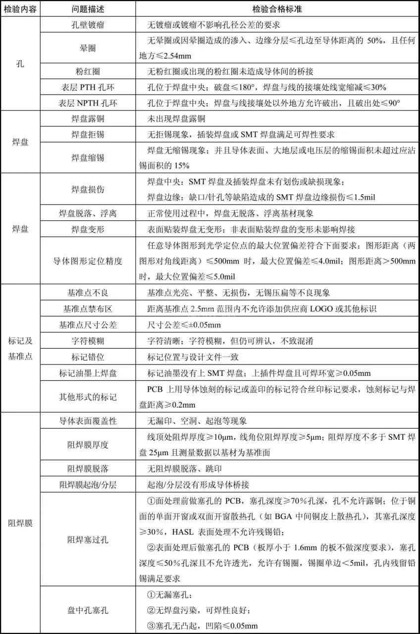
印制板检验内容及合格标准如表10所示。


表10