今天带大家用Altium designer软件画一个非常简单的三极管偏置放大电路。
1、要设计一个简单的PCB电路板,首先得建立一个PCB工程。打开AD,按下图指引打开目录,这样才算正真的开始。

2、保存工程文件,大家无论在做什么事情的之前,一定要先把建立的工程路径保存好,不然就很可能一段时间后就找不回来了哦。

3、添加原理图(Schematic)和PCB文件进入工程,我们首先得在原理图上设计出电路,然后再通过选择封装,将其转换到PCB板上。

4、接下来我们看看屏幕右边的那个栏目库(Libraries),这里边有AD软件自带的元件封装库,点击那个橙色的框框可以发现有很多自带的库,我们以其中一个为例。黄色框框里面的就是这个库里自带的元件了,有三极管、电阻、电容等,非常丰富。蓝色框框里面则是相关元件的封装及图示,其中封装的选择是非常重要的。

5、双击其中一个三极管2N3904,鼠标移到画布上,会有元件的虚影跟随着你的鼠标,然后你只需要按一下Tab键,就可以打开元件的属性设置界面。如下图所示,红色框框里面的就是元件特性,Q?代表其编号。下面的则是它的型号等等。绿色的则是参数(parameters),可以设置元件的具体参数。蓝色的则是封装(Models),有几种可以选择。

6、按照上面的方法防止好需要的元器件,并设置好相关参数后,就可以开始连接导线了。点击Place Wire按钮布线。

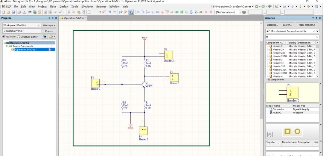
7、这下,简单的原理图就画好了。然后就是点击Design 按钮的 Import Changes From xxxx.PCB。再点击左下角的第一个按钮即可。

8、这下就到了这一步。一定要把红色方块删掉,不然布线和元件都会是绿色的。

9、将元件拖到画布中央,排好,同时在拖动原件的过程中,会有线将元件之间的连接进行提示。

10、在布线的时候一定要注意设置导线的宽度,同样也是,在点击一个焊盘准备连接到另一个焊盘前,同样也可以按下TAB键进行导线特性参数的设置。
