大家知道一键开关机吗?也就是一键开关机电路。其实我们最常见的就是手机中的开机键,只用一个按键实现开机关机以及其他功能,一键开关机有纯硬件机制,也有软件配合机制。下面将为大家讲解一键关机的电路图及其原理。

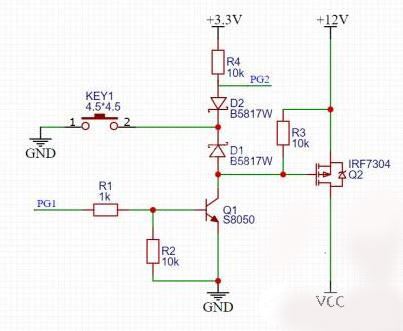
原理其实很简单,就是通过控制PMOSQ2的通断来实现的,当按键KEY1按下的时候,PMOSQ2导通,之后控制Q1导通,就可以实现PMOS一直导通,实现开机,开机之后,可以检测PG2的电平来判断按键的短按,双击,长按等操作。
开机过程

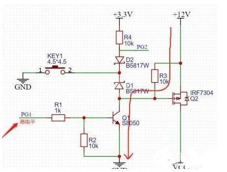
按键没按下之前,PMOSGS两端电压一样,不导通,当按键按下之后,看上图红色回路,G极通过二极管D1接地,PMOS导通,12V电压通过PMOS到VCC,给后级供电,这时候有老铁就要问了,难道我要一直按着嘛,按键松开的话MOS不就关断了
别急,重点来了,大家有没有注意到一个细节,我们长按手机的时候,什么时候会松开按键,当屏幕点亮的时候才会松开吧,其实从按下到屏幕点亮,系统已经运行起来一部分了,系统刚运行起来的时候,会立刻将PG1拉高,三极管Q1导通。

此时,如上图所示,MOS管的G极被拉低,即使松开按键了,PMOS依然导通,由此实现长按开机功能。
那么又有老铁问了,系统开机后,我还想用这个按键实现一些别的功能,比如短按,双击什么的,该怎么办?
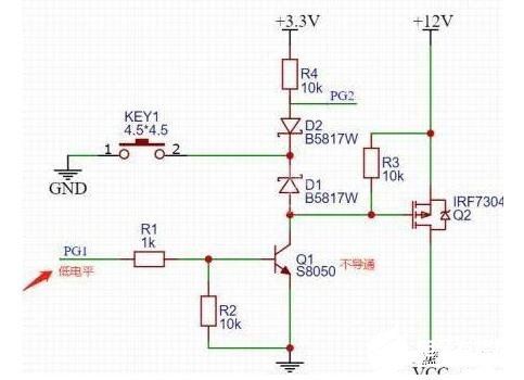
按键过程

好说,这里肯定帮老铁们考虑好了,看上图红色部分,按键按下之后,PG2通过D2到地,松开之后,被上拉到高电平,由此就可以检测KEY1按键的短按,长按,双击等功能。
关机过程

这里的关机其实是“软关机”,当检测到到KEY1长按时,系统先进行必要的关机处理,之后将PG1拉低,Q1关断,松开按键后,实现关机。