工作电压为AC220V的LED灯一般都是将多个LED灯珠串联起来,然后通过恒流驱动电路点亮的,若直接将这种灯泡接在12V电源中,灯泡的恒流驱动电路无法在这么低的电压下工作,灯泡也就无法点亮。

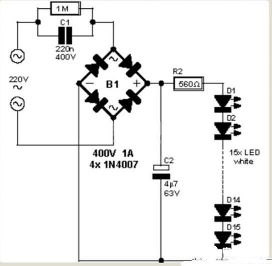
该LED球泡灯内部由15个串联的白光LED灯珠组成,并采用简单的阻容降压电路来驱动这些串联的灯珠。由于每个白光LED灯珠的工作电压在3V左右,15个这样的灯珠串联,至少得有45V以上的电压才能使这些灯珠点亮。
若想使工作电压为AC220V的LED灯在12V电压下工作,可以将上述串联的15个LED灯珠分为5组,每组3个灯珠串联并加一个几十~百十Ω的限流电阻(具体用多大的限流电阻,要看灯珠的工作电流而定),然后将这5组串联的灯珠并联在一起接于12V电源即可点亮(原LED灯的驱动电路省略不用)。
上述是以15灯珠的AC220VLED灯为例来介绍改动方法的,对于更多LED灯珠的AC220VLED灯亦可以按照上述方法改动。不过这种改动方法需要将电路板的铜箔切断,并加装限流电阻,较麻烦。若不想自己动手制作,亦可以购买上图所示的成品的12V低压LED灯。这种低压12V的LED灯就是每3个灯珠串联加一个限流电阻组成的。