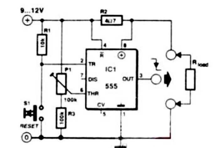
当电器设备导线或元器件选择时电流不够就会产生过流,为了防止出现过流,这时候就需要过流检测电路,电流检测电路有很多种,但利用555内部比较器和双稳触发器组成过流检测器的电路却不多见。本电路构思很巧妙、元件相对廉价、性能优越,值得推荐。当负载电流过大时,IC1的3脚变低,要使它再次变高就需要按压复位开关S1(当然,只是在负载电流恢复到限定值以下,3脚才有再次变 高的可能)。3脚输出电平的跳变可以用来控制报警器、指示灯、限流电路或其它需要控制的电路。

电阻R2起电流传感器的作用,由于其两端压降不是用来驱动晶体管,故可以取得小些。这样,负载得到的电源电压与本电路的电源电压接近相等,R2本身的功率损耗很小。
在555内部,3脚与地之间是一个分压器,它为两个比较器的一个输入端提供基准电压。这两个比较器的另一个输入端则分别通过2脚和6脚接到复位按钮S1和电位器P1。比较器的输出端则分别控制内部双稳触发器的置位和复位输入端。双稳触发器的输出端通 过3脚向外部电路提供输出信号。
使用前,在不接负载Rload的情况下调节P1,使6脚电压正好低于2/3电源电压。使用中,如果因负载电流过大而使8脚电压下降过多,则6脚电压变得高于5脚。于是,接到6脚的比较器改变状态,使双稳触发器复位,3脚即变成低电平。此状态一直保持到按压复位开关S1为止,此时S1将另一个比较器的反相输入端拉到地电位,该比较器即改变状态并使双稳触发器置位,3脚再次输出高电平。
本电路在5—14.5V电源电下均能正常工作,在10V时的消耗电流约7mA。注意,采用这种接法会使8脚电压低于其它脚,但根据厂家的数据,只要这种电压差不大于300mV就不会出问题。
以上就是基于NE555制作的过流检测电路的原理解析,希望能对您有所帮助。