电池放电到截止电压后继续放电称为电池过放电,过放电会导致电池的容量降低,内阻增加,寿命缩短。本例电路是另外一种常见的迟滞比较器的应用电路。应用在电动车、充电音响等这些过放保护场合,可以有效地防止电池过放电。
当电池电压下降到相应的门限时,继电器释放,负载模块电路失去电源;同时当电瓶电压充电上升到相应的门限时,继电器吸合,负载模块得电。从功能上看,与之前的电池过放保护电路非常相似。但本例是通过电阻正反馈来形成迟滞比较器的两个门限。具体过程请往下看

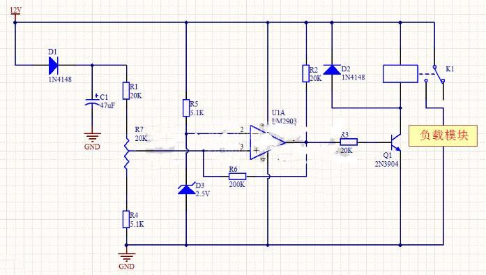
整个电路的工作原理:
本例电路可分为两个部分:一是由LM2903和外围元件组成的迟滞比较器电路;二是由三极管Q1,继电器K1组成的开关电路;其中电阻R2为LM2903的外部上拉电阻,其内部结构为OC门。比较器的同相端通过分压电阻检测电池电压;反相端接有一个稳压管,保持它的基准电压为2.5V。
我们假设迟滞比较器的上下两个门限分别为UTH1和UTH2。
1、当电池电压充电,比较器的同相端电压慢慢上升,当上升到UTH1时,比较器输出高电平,三极管Q1导通,继电器线阿圈有电流通过,继电器吸合,负载模块被通电。
2、当电池电压放电,比较器的同相端电压慢慢下降,使其电压下降到另一个门限UTH2时,比较器翻转输出低电平,三极管Q1截止,继电器释放,负载模块失去电源。
整个电路就是上述工作过程,本例重点在于理解正反馈R6的作用。
解释:
1、二极管D1和电容C1起到一个电池在充电时抑制电压波动的作用,使波形变得平滑。
2、电阻R5和D3为比较电路的基准源;
3、电阻R1,可调电阻R7和电阻R4组成一个采样电路,采样电池电压比与基准电压进行比较。
4、电阻R6为正反馈电阻,起到加速比较器翻转的作用,同时形成迟滞的效果。从而产生两个门限值。
加速比较器翻转的理解过程:
当电池电压上升,使同相端电压大于反相端电压时,比较器的输出开始翻转,即从0上升至1的过程,当比较器的输出电压超过同相端电压时,输出就会通过反馈电阻R6向同相端“注入”电流,使同相端电压进一步增加,这样就促进输出的电压进一步上升更快,这样又促使通过反馈电阻R6向同相端“注入”更多电流,如此循环,使比较器输出完成由“0”到“1”的转换。假如没有R6,比较器的转换速度将变的慢一些,相比而言,反馈电阻R6就加速了比较器输出翻转。反过来电池电压下降也是一样,通过电阻R6从同相端“拉出”电流,使比较器加速输出完成由“1”到“0”的转换。
形成迟滞效果的理解过程:
当比较器输出低电平时,电阻R6可以看成是和电阻R4以及R7的部分电阻“并联”,“并联”后的电阻要变小,所以电池电压需要比不加反馈电阻R6时要高一些才能使比较器翻转输出高电平,这就是上限门限值UTH1;当比较器输出高电平时,电阻R6可以看出是和电阻R1以及R7的部分电阻“并联”,同样“并联”后的电阻要变小,所以电池电压需要比不加反馈电阻R6时要低一些才能使比较器翻转输出低电平,这就是下限门限值UTH2。

上限值和下限值的差,即UTH1-UTH2称为回差。通过上面对电阻R6的分析,大家应该知道如果要调整门限值,该怎么调节电路参数吧。其中R6阻值的大小,直接影响“并联”后的阻值,R6的阻值越大,“并联”后的电阻越接近原有的电阻值,即反馈影响就越小,回差越小;反之R6的阻值越小,回差越大。
5、电阻R2和R3形成三极管Q1的基极偏置电路,所以三极管Q1的工作状态受这两个电阻控制。
注意:实际制作时,要根据电池的过放保护电压,电池满电压来调节电路参数。
以上就是关于电池过放电保护电路的解析,希望能对您有所帮助。