应急灯是是在正常电源发生故障时,能持续照明的一种工具,广泛用于不同的公共场合,能有效地在应急的情况下提供照明和逃生指示。但在日常的检查中发现,很多地方在消防应急灯具的选型、安装和使用过程中存在着许多问题。因此,合理选择应急照明系统供电控制方式、接线方式,做好日常维护工作,直接影响到消防应急照明系统作用的发挥。本篇将介绍一款应急灯的电路图。

1、灯管供电电路
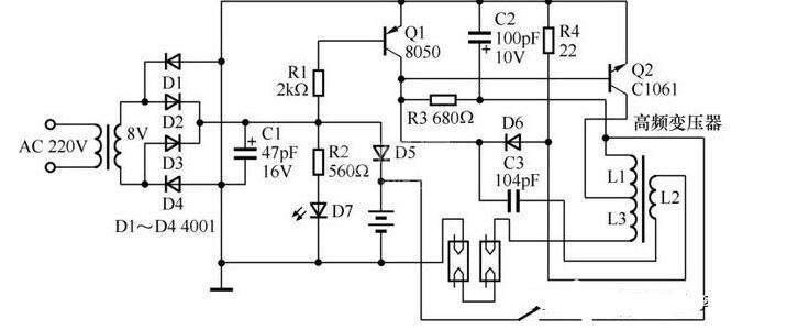
振荡电路由高频变压器、振荡管Q2、正反馈电容C3、启动电阻R3等构成。接通电源开关SW,蓄电池存储的电压通过C2滤波后,不仅通过高频变压器的L1绕组为振荡管Q2供电,而且通过R3为Q2的b极提供导通偏置电压,使Q2导通。Q2导通后,它的集电极电流使L1绕组产生下正、上负的电动势,致使L2绕组产生上负、下正的电动势,该电动势通过C3耦合到Q2的b极,使Q2因正反馈迅速饱和导通,此时流过L1绕组的电流不再增大,因电感的电流不能突变,所以L1绕组通过自感产生反相电动势,使L2、L3相应产生反相的电动势,进而使Q2反偏截止。Q2截止后,变压器存储的能量通过L3绕组为灯管供电,使它发光。随着能量的释放,各个绕组因电流减小而产生反相电动势,Q2再次导通。重复以上过程,Q2工作在振荡状态,就可以持续点亮灯管。
2、充电电路
充电电路由8V变压器、D1~D5、Q1等构成。需要充电时,将应急灯上的电源插头插入市电插座内,220V市电电压通过变压器降压输出8V交流电压。该电压通过D1~D4桥式整流,C1滤波后分三路输出:第一路通过R2限流使D7发光,表明该机处于充电状态;第二路通过R1使Q1导通,确保Q2截止;第三路通过隔离二极管D5为蓄电池充电。
以上为您介绍了一款应急灯的电路图,希望能对您有所帮助。