好的电路图都是经过不断地优化而设计出来的,这一款充电电路采用了555时基电路,能实现全自动快速充电功能。下面将为您介绍它的电路原理。
电路原理
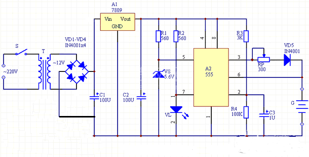
全自动镍镉电池充电器的电路如下图所示,充电器主要由电源电路、电压比较器及指示电路等组成。电路电源由变压器T降压、二极管VD1~VD4整流、三端稳压集成块A1稳压及电容C1、C2滤波后供给,电路通电后可输出稳定的9V直流电压供充电器使用。电压比较器由时基电路A2组成,在它的控制端5脚接有一个稳压二极管VS(稳定电压5.6V),所以将电路的复位电平定位在5.6V。发光二极管VL为充电指示器。1 节5号镍镉电池正常工作电压为1.2V,充电终止电压为1.4V左右。G为4节待充的镍镉电池,所以充电终止电压为4&TImes;1.4V=5.6V。将电池装入充电支架后,合上电源开关S,便可开始充电。由于电容C3两端电压不能突变,刚通电时,A2的2脚为低电平,A2被触发置位,3脚输出高电平,此高电平经电位器RP、二极管VD5向电池G充电,改变RP值可以调节充电电流的大校此时A2的7脚被悬空,VL发光指示电路在充电。随着充电不断进行,G两端电压逐渐升高,当升至5.6V时,A2复位,3脚输出低电平,充电自动终止,同时A2内部放电管导通,7脚输出低电平,VL熄灭表示充电结束。

元器件选择
A1 选择LM7809型三端稳压集成块,应为其加装铝质散热片。VD1~VD5选用IN4001型硅整流二极管。VS选用5.6V、1/2W稳压二极管,如 UZ-5.6B、IN5232型等。VL选用普通红色发光二极管。RP选用2W线绕电位器,R1~R4均选用1/8W碳膜电阻器。C1选用 CD11-25V型铝电解电容,C2、C3为CD11-16V型铝电解电容。S选用普通1&TImes;1电源小开关。T选用220V/12V、5VA小型优质电源变压器。