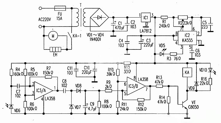
当今时代,烘手器已经成为我们很常见的电子产品,本篇文章将介绍一款烘手器的电路图。它通过红外线发射和红外线接收两大环节完成烘干任务的。控制电路如图所示。

烘手器红外线发射电路的核心器件是双极型时基电路KA555.该芯片内部电路主要由两个高精度电压比较器、一个RS触发器和一个由VT构成的电子开关组成。它与外围电阻器R1、R2和电容器C5、C6构成一个多谐振荡器。
KA555⑥脚为阈值输入端,②脚为触发输入端。⑥脚和②脚直接连接在C5正极端;⑦脚为电容器C5放电端口,其内部与电子开关连接。电路利用电源通过R1、R2向C5充电.以及C5经过R2和VT放电.建立自激振荡。⑤脚的作用是用来从外部设定电压比较器的参考电压(本电路未使用.而是通过消除干扰电容C6接地)。可见R1、R2和C5是决定振荡频率的定时元件。振荡脉冲由KA555③脚输出.通过限流电阻R3驱动红外线发射管VD5向外不断发射红外线光波。
烘手器红外线接收环节主要由接收和控制执行两部分电路构成。接收部分的核心器件是运算放大集成电路LM358.控制执行部分则主要由控制三极管VT、继电器KA、吹风电动机M及电热管EH组成。
VD6为红外线接收管.接收VD5发射的红外光波信号。VD6接收到的红外光波信号通过电容器c7耦合至IC3A②脚,将电流信号变换为电压信号并进行前置放大。放大后的电压信号从其①脚输出,再通过电容器C8耦合至由二极管VD7、VD8组成的整流器整流及电容器C9滤波.在电阻器R8上形成二个直流电压信号。该信号经过隔离电阻R9耦合至IC3B⑤脚。进行直流放大。由⑦脚输出的直流信号经电阻器R13、R14分压,驱动控制三极管VT饱和导通。VT导通后.二极管VD10发光(显示工作状态):串联在其集电极的继电器KA线圈形成电流回路.KA工作.其触点KA-1闭合.电热管EH和吹风电机M同时得电.吹风电机将热风从出风口吹出。
红外线发射管VD5和红外线接收管VD6同向安装在出风口一边.且两者中间相互隔离。使用者将手伸到出风口时.VD5发射的红外线光波信号通过手反射到VD6上.经上述红外接收电路处理后.烘手器送出热风:手离开出风口后.VD6接收不到VD5发射的红外线信号.电热管EH和吹风电机M停止工作.出风口亦无热风送出。
红外线接收管VD6上安装有滤光板.可屏蔽干扰杂波.以防止烘手器的误动作。
另外.滤波电容器C9的容量较大.以延长其放电时间.这样在手离开出风口后.控制信号不会立即消失.电热管EH和吹风电机M延时几秒钟才能停止工作.用以驱散使用后出风口的潮气.确保其干燥状态。
本机的电源电路由两部分组成.一是控制执行器件电热管EH和吹风电机M由AC220V直接供电:二是控制电路的电源是由AC220V通过变压器T变压、桥式整流器VD1~VD4整流、电容器C1和C2滤波及稳压器LA7812稳压后.得到DC12V提供。
以上就是关于某款烘手器电路,可以供维修人员的参考,其他款式的电路图可能会有所不同,希望能给到您帮助。