本篇介绍一款可以根据用电器来自动断电的电源适配器,只要把它接上220V的交流电即可靠用电器上的电源开关来控制适配器了。

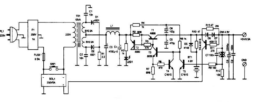
电路的原理如图所示。220V交流电源从PL1输入,通过电网滤波器F1,滤去电网中的杂波干扰后通过保险管FUSE1与固态继电器SOL1的交流电源端和变压器TR1的初级串联。电路中有一个小容量的充电电池组BT1,在关机状态下它的+4.8V端电压通过R10(或D5)、R13加到输出端上。由于用电器已经关机,适配器的负载电流为零或小于12.8mA,使R13两端的压降小于0.6V,三极管T6不会导通。
这时如果打开用电器的电源开关,负载电流增大到超过12.8mA,R13两端的电压降超过0.6V,T6便导通,BT1的电压就会通过T6的射、集极加到固态继电器SOL1的直流控制端的正极,始其导通,220V便加到TR1上,变压器次级的输出经过D1、D2整流,L1、C3、C4组成的π型滤波器平滑后,加到由T1~T5构成的集电极输出串联稳压电路上进行稳压,其输出的+6.2V电压一方面通过R10给BT1充电,另一方面通过D6、D7加到输出端上,经降落1.2V后输出+5V/0.5A的稳定电压。
该稳压器的取样端设计在输出端上,所以R13或D6、D7产生的电压降不会影响输出电压的稳定性。当负载电流大到25.5mA以上时,R13两端的压降超过了1.2V时,D6、D7就开始导通,限制了压降的进一步增加。稳压二极管DW是两只3.7V的单向稳压管反向串联而成的,这种接法可以使它自身的温度系数减到最小,提高适配器的温度稳定性。C7的加入改善了电源的瞬态特性。电阻R2和三级管T2的加入使电路具有了过流保护作用。
当电源电流超过1A时,R2两端的压降超过了0.6V,T2导通,电源就通过T2的射、集极,T3、R7到地,调整管T1的射、基极电流被分流,使T1趋于截止,保护了T1不会因为过流而烧毁。R7、R8与T4又构成了另一个支路的过流保护电路。如果流过R7的电流大于88mA,使R7两端压降超过了0.6V,T4就会导通,T3的基极电流被分流,限制了电流的进一步增大,保护T3不被烧毁。T5是取样放大管,如果输出端电压升高,稳压管DW就会导通,使T5也导通,T3的基极电流同样被分流,使T3、T1趋向截止,输出电压下降。反之则反向调节,保持了输出电压稳定在+5V。
R13的取值决定了该适配器的开关控制电流的大小。本设计取R13=47Ω,这样只要负载电流超过0.6V/47Ω=0.0128A(12.8mA)时,适配器就会自动启动。如果需要其它的启动电流值,读者可以自行计算。为了防止由于长期不开机,将电池组BT1中的能量耗尽而无法自动启动,电路中还特设了手动启动按钮开关SW1,只要按一下它,电源就会启动,供电的同时为BT1充电。
该适配器的元件选择非常容易。F2和SOL1都用工业产品,只要电流电压不小于给出的值就可以使用。L1可用0.8mm的漆包线在截面积为10mm×16mm的EI型铁心上绕满为止,也可以在Ф50mm的大型工业磁环上绕尽量多的圈数,并不需要精确的电感量。R1选2.2Ω、3W的线绕电阻,R2选0.6Ω、2W的线绕电阻,晶体管T1可选任何型号的5W、2A以上的管子,T2选1W、200mA以上的管子。BT1可用250mAh的镍氢电池组。
该电源的外壳一定要利用用金属制作,输出电缆也用双芯屏蔽线,将其屏蔽层接外壳,再将外壳接电源地。这种良好的屏蔽措施可以隔离各种干扰,对使用收音机、袖珍电视机等来说非常重要。为了适应不同的负载,只要改变一些元器件的数值就能得到不同的输出电压和电流