高电压LED驱动芯片HV9911
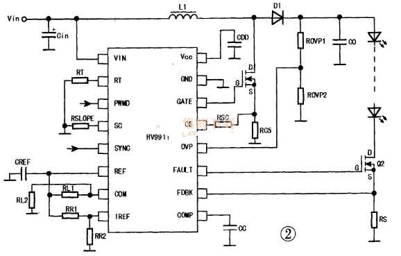
HV9911是美国Supertex公司推出的第二代高电压LED驱动芯片,采用16PINSOIC封装,主要用于汽车照明和电池驱动LED灯等电路中。
HV9911内部集成有一个闭合环路的开关模式LED驱动器,一个负载调节运算跨导放大器,对LED脉宽调光具有良好瞬态特性,其典型应用电路如图2所示。

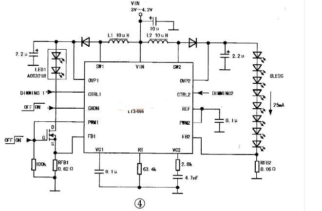
白色LED驱动芯片LT3486
LT3486是凌力尔特公司(LinearTechnology)生产的双通道升压与恒流LED驱动器,可驱动16只白光LED(每个通道8只LED串联),并具有PWM调光功能,输入电压为2.5V~24V,主要用于便携式电子产品与汽车的显示屏的背光系统中。
LT3486内部集成有两个独立的转换器以及软启动、突波电流限制、LED开路保护等电路,可驱动不对称的LED字阵,效率高达85%。转换器的工作频率200kHz或2MHz,具体值可通过外接电阻进行设定,其典型应用电路如图4所示。

LT3486通过PWM驱动器控制其工作周期进行调光,调光范围达1000:1,由于采且固定频率的恒流驱动模式,所以能稳定保持LED亮度均匀。LT3486EDHC采用DFN-16封装,LT3486EFE则采用TSSOP-16E封装。