新闻资讯 News
LED渐亮渐暗控制电路图 新闻资讯
发布时间:2020-12-15 10:13:49 2793

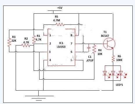
    LED渐亮渐暗控制电路图(一)

    LED渐亮渐暗控制器,在这个电路中,启动的LED慢慢发光,然后变得明亮,再次慢慢变得暗淡。整个电路的基础是一个LM358芯片运算放大器。

    运算放大器在电路中使用,为了得到一个三角波。由于三角波,LED开始慢慢发光,变得明亮,然后慢慢变暗,再次变得缓慢明亮。同一个循环继续重复许多次。

    用于驱动LED的晶体管T1是用于电路作为信号放大器和保护LED,高电流电阻R6是一个电流限制器,LED渐亮渐暗电路。

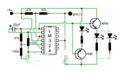
    LED渐亮渐暗控制电路图(二)

    LED渐亮渐暗控制电路图(三)

PCB 在线计价
您身边的高多层PCB特殊定制工厂
2
  • 1
  • 2
  • 4
  • 6
  • 8
  • 10
  • 12
  • 14
  • 16
  • 18
  • 20
  • 22
请选择