电子温控器电路原理如图所示。ICl为集成运算放大器5G058,其中运放ICl-1接成延时电路,ICl-2、ICl-3接成窗口电压比较器。

VD2为温度传感器,它由5只二极管1N4148串联而成。由图可见,A点电位将随传感器VD2所测到的温度呈正比变化。温度每升高1℃,VD2的正向压降减小约12mV。电位器RPl设定上限温度值(压缩机启动),电位器RP2设定下限温度值(压缩机停止),两者之间为温差,最小温差可调到0.5℃。延时电路与比较器输出端用IC2光电耦合器隔离,可提高电路的可靠性。温度显示表头选用μP5135A型(表头部分见图中虚线框内)。
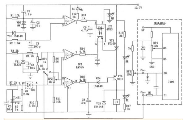
由于本电路传感器VD2的负端即A点电位设计成1V为0℃,而表头为0V显示“00.0”,因此电路中加入3kΩ电阻和电位器RP3,并将表头集成电路7170的30脚接地线(图中打×处)断开,使表头的Vin端的电位提高1V。
调试时将传感器VD2置于冰水混合物中,调电位器RP3使表头显示“00.0”,再把VD2放入沸水中,调电位器RP4使表头显示为“100.0”,调试即告结束。最后,按电冰箱冷藏室内所储存的食物设定好温度、温差就可投入使用了。